11月9日下午,我校第六届“燕山调研”大学生社会实践活动成果验收暨表彰大会在7111多媒体教室举行。山东财经大学党委统战部副部长(山东财经大学燕山学院党建工作指导员)刘洪涛、省教育工委党建工作指导员王新亮、山东财经大学燕山学院通识教育学院院长潘寄青、工商管理学院院长李永春担任评委,我校党委副书记杨和亭、学生工作处负责同志出席本次活动。部分晋级此次终选赛的专项调研以及自主调研团队学生成员参加本次比赛。

活动伊始,杨和亭副书记致开场词。他首先感谢各位领导嘉宾对我校社会实践活动的支持。其次,对本年度“燕山调研”开展情况作了简要总结并给予充分肯定。他指出,希望同学们通过调研活动能够知国情爱家乡,同时提升自己的科研写作及答辩展示等各项自主能力。随后,他宣布本次成果验收正式拉开帷幕。

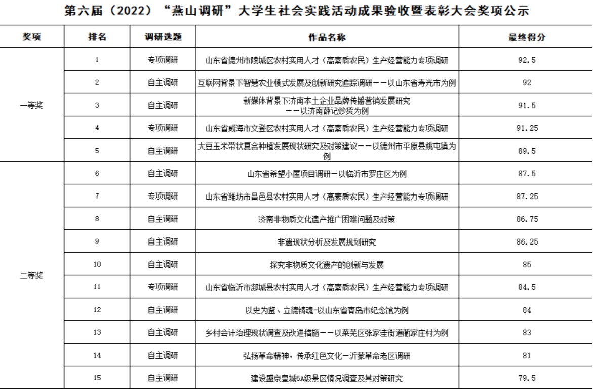
经过寒假及暑假社会实践,共收取个人调研报告302份,团队调研报告122份。个人调研经辅导员推优及二轮评审,最终10份个人调研报告获“优秀个人调研成果”荣誉称号。团队调研经第一轮书面评审,32支自主调研团队获经费支持同8支专项调研团队晋级第二轮线下评审,确定15支调研团队为校级三等奖,前15名调研团队进入本次成果验收暨表彰大会。


经成果展示,最终“山东省德州市陵城区农村实用人才(高素质农民)生产经营能力专项研究”等五支队伍获得团队调研校级一等奖,“非遗现状分析及发展规划研究”等十支队伍获得团队调研校级二等奖,“科技助农对农户种植的影响——以烟台市海阳市留各庄镇姜格庄村为例”等十五支队伍获得团队调研校级三等奖。






刘洪涛副部长作总结发言。他对调研团队的调研选题给予充分肯定,并对在第六届“燕山调研”活动中取得优异成绩的集体和个人表示祝贺。他强调,现在的青年生逢其时,有广阔的展示舞台,同学们应带着在“燕山调研”中的好奇和探究精神,好好学习,立志报效祖国。
