招聘公告详情
英科医疗2023届校园招聘简章
一、 公司介绍
英科医疗是深圳证券交易所创业板上市公司(股票代码:300677),一家全球领先的医疗防护用品服务商和中国最大的一次性手套制造商,2022年《福布斯》全球企业2000强,中国品牌500强,中国AAA级企业。目前公司共有9000多名员工,公司及子公司拥有专利119项。
公司为综合型医疗护理产品供应商,公司品牌“英科医疗”及“INTCO”品牌已经建立了较高的行业知名度,主营业务涵盖医用耗材、康养器械、理疗护理三大板块,产品广泛应用于医疗机构、养老护理机构、家庭日用及其他相关行业。公司凭借全面的生产能力、可靠的产品和服务,与美国、日本、德国等120多个国家和地区的10000多名客户建立了合作关系。
英科医疗在山东淄博、山东青州、安徽淮北、安徽安庆、江西九江、江苏镇江、上海奉贤、越南清化、越南广宁等地设立十大生产基地,在上海、济南、海南、德国、洛杉矶、加拿大、马来西亚、日本设有营销中心,市场覆盖美洲、欧洲、亚洲、澳洲、非洲等地的120多个国家和地区。
公司将不断优化产能布局,巩固行业龙头地位,并提高装备自动化水平,突出技术优势,充分发挥资本、资源、技术及营销的四轮驱动作用,快速将公司打造成为世界一流的医疗耗材和器械高科技制造商。
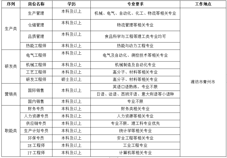
二、 招聘需求

三、薪酬福利待遇
1、毕业生薪酬:生产类:年薪10—15万
研发类:年薪12—15万
营销类:年薪10—15万
职能类:年薪9-12万
均享受当地政府生活及购房补贴;
2、提供星级公寓住宿;
3、提供免费员工班车;
4、享受国家法律规定的各种假期;
5、缴纳五险一金、商业保险;
6、年度国外、国内旅游;
7、丰厚节日福利;
8、 股权激励;
9、双通道职业发展体系。
四、 简历投递方式
1、 投递简历至邮箱:sdhr@intco.com
2、 联系人:曾女士19953606072(同微信)
3、 扫码投递:

英科正Young,梦想启航!
欢迎加入英科医疗为全球人类健康服务的事业中来!
职位列表
序号 |
职位信息 |
需求专业 |
操作 |
01 |
2023届生产类管培生 · 8000-8499
· 山东省
· 全职
· 本科 |
|
投递简历 |
02 |
2023届研发类管培生 · 9000-9499
· 山东省
· 全职
· 硕士 |
|
投递简历 |
03 |
2023届营销类管培生 · 7500-7999
· 山东省
· 全职
· 本科 |
日语语言文学、法语、英语 |
投递简历 |
04 |
2023届职能类管培生 · 7500-7999
· 山东省
· 全职
· 本科 |
人力资源管理、会计学、会计学、国际商务、审计学、市场营销、财务管理 |
投递简历 |