近日,山东省教育厅下发了《关于公布2024年山东省大学生创新创业训练计划项目名单的通知》(鲁教高函〔2024〕33号),我校7个项目成功获得省级大学生创新创业训练计划项目立项。

大学生创新创业训练计划是教育部“高等学校本科教学质量与教学改革工程”重点建设项目之一,包含创新训练项目、创业训练项目和创业实践项目三类,旨在通过实施大学生创新创业训练计划,改革人才培养模式,强化创新创业能力训练,增强学生的创新能力和在创新基础上的创业能力,培养适应创新型国家建设需要的高水平高素质创新人才。
下一步,根据学校人才培养特色,由创新创业教育学院主导,深入推进创新创业教育与专业教育有机融合,加强政策支持、加大培育力度和优化组织管理,不断加强大学生创新创业训练计划项目的挖掘和培育。同时,我们也将扩大师生的参与范围,逐步提升项目的整体质量,为提高学校的人才培养质量做出积极贡献。
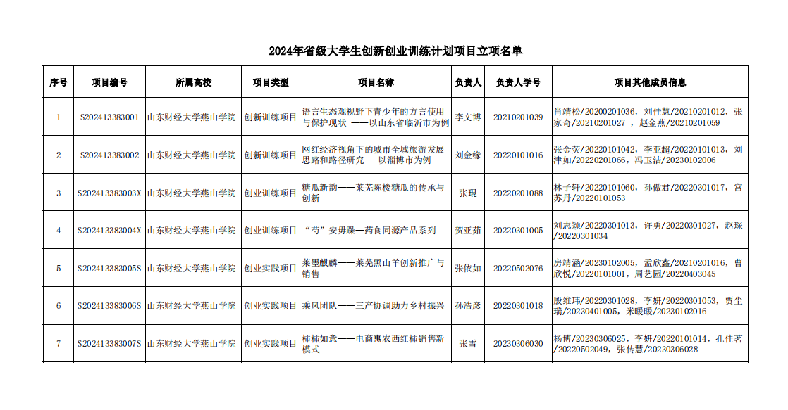
附件:《山东财经大学燕山学院2024年省级大学生创新创业训练计划项目立项名单》

审核:张建